Достоинства и недостатки сварочных аппаратов инверторного типа
Инверторный сварочный аппарат, как и любая другая техника, имеет свои достоинства и недостатки.
Схема сварочного аппарата инверторного типа.
К основным преимуществам этого оборудования, которое так умело заменило обычный трансформатор, можно отнести:
- За счет нового подхода к производству конструкций инверторного типа для сваривания металлов, а также новому контролю за током большинство моделей весит от 5 до 12 килограмм, в отличие от трансформаторов, которые имеют вес в 18-35 килограмм.
- У данных устройств есть достаточно высокий показатель КПД. Это происходит благодаря тому, что аппарат потребляет минимальное количество энергии для нагрева всех систем и механизмов. К примеру, трансформатор для сварки быстро нагревается, что приводит к перегреву и выходу из строя оборудования.
- В некоторых электросхемах трансформатора, также как и в инверторах, сварка может проходить при помощи электродов вне зависимости от его вида.
- Рассматриваемые устройства, за счет повышенного показателя КПД, тратят электроэнергию вдвое меньше, нежели простой трансформатор для сваривания.
- Многие современные оборудования имеют в своей структуре опции, благодаря которым минимизируется процесс совершения ошибок мастера во время технологических работ. К таким опциям можно отнести антизалипание и быстрый розжиг дуги.
- В некоторых устройствах встроена функция программирования, благодаря которой мастер с точностью и максимальной оперативностью регулирует режим работы во время сварочного процесса конкретного вида.
- Наличие высокое универсальности данных конструкций обуславливается регулированием всех систем, используя ток в широком диапазоне. Это дает возможность применять оборудование, что сваривает разнометалловые детали и выполняет процедуру с любой технологией.
У схем инверторных сварочных аппаратов также имеются и недостатки.
Они заключаются в следующих аспектах:
- Инверторные оборудования сваривания на рынке стоят достаточно дорого, до 50% больше, чем цена классических трансформаторов для сварочных работ.
-
Принципиальная электрическая схема инверторного сварочного аппарата подразумевает, что чаще всего будет ломаться такой механизм, как транзистор.
Он является достаточно уязвимой деталью, что влечет за собой ремонт стоимостью до 60% от стоимости всего оборудования. Из этого можно сделать вывод, что ремонт сам по себе – дорогое удовольствие. -
Поскольку принципиальные электросхемы у инверторов, чтобы сваривать материал, являются достаточно сложными, специалисты не советуют их эксплуатировать во время плохой погоды, либо на морозе, чтобы не вывести из строя механизмы и сохранить аппарат на долгий период.
Для сварочных работ в поле либо других открытых пространствах необходимо организовать и соорудить специальное закрытое место с отоплением, где можно будет воспользоваться данным агрегатом для сваривания.
Подготовительный этап
Перед тем как приступить к покупке деталей для изготовления инвертора необходимо точно представлять значения выходных параметров, а также иметь электрические схемы всех элементов (общая схема, блока питания).
Рассмотрим изготовление сварочного аппарата с входными характеристиками:
- напряжение сети 220 В;
- частота 50 ГЦ;
- сила тока 32 А.
На выходе получится ток, преобразованный до величины 250 А, то есть увеличил свое входное значение в 8 раз. Данным аппаратом можно выполнять сварной шов, расположив электрод менее 1 см к свариваемой детали.
Перед тем как приступить к сборке аппарата необходимо подготовить следующие материалы и инструменты:
- отвертки (плоские и крестовые) разных размеров;
- приборы для измерения напряжения и силы тока (вольтметр и амперметр), которые можно заменить современным универсальным измерительным прибором;
- паяльник с маленьким жалом;
- компоненты для выполнения паяльных работ (канифоль, проволока);
- осциллограф, применение которого позволит контролировать изменение синусоиды тока;
- специальная сталь с подходящими электротехническими параметрами;
- хлопковая и стекловолоконная ткани;
- сердечник для трансформатора;
- обмотки трансформаторов:
- первичная на 100 витков из проволоки диаметром 0,3 мм
- вторичные (внутренняя – это 15 витков проволокой 1 мм, средняя – это 15 витков из проволоки 0,2 мм, наружная – 20 витков, выполненные проволокой 0,35 мм);
- текстолит;
- болты и саморезы;
- транзисторы с необходимыми характеристиками;
- провода разного сечения;
- силовой кабель;
- изолента или специальная бумага.
После выполнения подготовительных работ можно приступать к сборке.

Устройство сварочного инвертора
Повышение продолжительности включения
Продолжительность включения в контексте сварочных инверторов более разумно называть продолжительностью нагрузки. Это та часть десятиминутного интервала, в которой инвертор непосредственно выполняет работу, оставшееся время он должен пребывать на холостом ходу и охлаждаться.
Для большинства недорогих инверторов реальная ПН составляет 40–45% при 20 °С. Замена радиаторов и устройство интенсивного обдува позволяют увеличить этот показатель до 50–60%, но это далеко не потолок. Добиться ПН порядка 70–75% можно путём замены некоторых радиоэлементов:
- Конденсаторы обвязки ключей инвертора нужно поменять на элементы той же ёмкости и типа, но рассчитанные под более высокое напряжение (600–700 В);
- Диоды и резисторы из обвязки ключей следует заменить на элементы с большей рассеиваемой мощностью.
- Выпрямительные диоды (вентили), а также MOSFET или IGBT-транзисторы можно заменить на аналогичные, но более надёжные.
О замене самих силовых ключей стоит рассказать отдельно. Для начала следует переписать маркировку на корпусе элемента и найти подробный даташит на конкретный элемент. По паспортным данным выбрать элемент для замены достаточно просто, ключевыми параметрами служат пределы частотного диапазона, рабочее напряжение, наличие встроенного диода, тип корпуса и предельный ток при 100 °С. Последний лучше рассчитать собственноручно (для высоковольтной стороны с учётом потерь на трансформаторе) и приобрести радиоэлементы с запасом предельного тока около 20%. Из производителей такого рода электроники наиболее надёжными считаются International Rectifier (IR) или STMicroelectronics. Несмотря на довольно высокую цену, крайне рекомендуется приобретать детали именно этих брендов.
Характеристики самодельного инвертора
Один из важных вопросов для специалистов по сварке – как сделать сварочный инвертор своими руками. Процесс можно выполнить при помощи схемотехники сварочных инверторов.
Прежде чем собирать эффективный сварочный инвертор необходимо выделить следующие технические характеристики оборудования:
- на одном из транзисторов сила тока, который проходит через вход, должна составлять 32 ампера;
- 250 ампер – показатель силы тока, который создается при выходе из аппарата;
- напряжение должно быть до 220 вольт.
Для того чтобы создать самый простой сварочный инвертор необходимо соединить следующие элементы в один механизм:
- силовой блок;
- питательный блок на тиристорах;
- драйвера для силовых ключей.
Признаки сломанного блока питания

На пустом месте неисправность БП не возникнет. В случае, если появились признаки, которые указывают на его неисправность, то перед началом ремонта следует сначала устранить причины, приведшие его выхода из строя.
Причины:
- Плохое качество питающего напряжения (перепады напряжения).
- Не очень качественные комплектующие компоненты.
- Дефекты, которые были допущены ещё на заводе.
- Плохой монтаж.
- Расположение деталей на плите блока питания расположено таким образом, что приводит его к загрязнению и перегреву.
Признаки:
- Компьютер может не включаться, а если вскрыть системный блок, то можно обнаружить, что материнская плата не работоспособна.
- БП может и работать, но при этом не стартует оперативная система.
- При включении ПК всё вроде и начинает работать, но через некое время всё выключается. Это может сработать защита блока питания.
- Появление неприятного запаха.
Неисправность БП невозможно упустить, поскольку начинаются проблемы с включением системного блока (он не включается совсем) или же после нескольких минут работы отключается.
Если замечена хоть одна из проблем, следует задуматься о ликвидации неисправности, в противном случае, компьютер и вовсе может выйти из строя, и тогда не обойтись без вмешательства опытного специалиста.
Основные неполадки:
- Самый распространённый момент, который может повлиять на работу блока питания – это вздутие конденсатора. Подобная проблема может быть определена только после вскрытия БП и его полном осмотре конденсатора.
- Если из строя выходит хотя бы 1 диод, тогда и весь диодный мост выходит из строя.
- Горение резисторов, которые находятся возле конденсаторов, транзисторов. Если случается такая проблема, то надо будет поискать проблему во всей электрической схеме.
- Неполадки с ШИМ контроллером. Его достаточно сложно проверить, для этого надо использовать осциллограф.
- Силовые транзисторы также часто выходят из строя. Для их проверки используется мультиметр.
Процессы, протекающие в электрической схеме сварочного инвертора
Схема сварочного аппарата инверторного типа позволяет увеличивать частоту тока со стандартных 50 Гц до 60–80 кГц. Благодаря тому, что на выходе такого устройства регулировке подвергается высокочастотный ток, для этого можно эффективно использовать компактные трансформаторы. Увеличение частоты тока происходит в той части электрической схемы инвертора, где расположен контур с мощными силовыми транзисторами. Как известно, на транзисторы подается только постоянный ток, для чего и необходим выпрямитель на входе аппарата.
Принципиальная схема заводского сварочного инвертора «Ресанта» (нажмите, чтобы увеличить)
Схема инвертора от немецкого производителя FUBAG с рядом дополнительных функций (нажмите, чтобы увеличить)
Пример принципиальной электрической схемы сварочного инвертора для самостоятельного изготовления (нажмите, чтобы увеличить)
Принципиальная электрическая схема инверторного устройства состоит из двух основных частей: силового участка и цепи управления. Первым элементом силового участка схемы является диодный мост. Задача такого моста как раз и состоит в том, чтобы преобразовать переменный ток в постоянный.
В постоянном токе, преобразованном из переменного в диодном мосту, могут возникать импульсы, которые необходимо сглаживать. Для этого после диодного моста устанавливается фильтр, состоящий из конденсаторов преимущественно электролитического типа
Важно знать, что напряжение, которое выходит из диодного моста, примерно в 1,4 раза больше, чем его значение на входе. Диоды выпрямителя при преобразовании переменного тока в постоянный очень сильно нагреваются, что может серьезно сказаться на их работоспособности
Компоненты сварочного инвертора на примере самодельного аппарата
Чтобы защитить их, а также другие элементы выпрямителя от перегрева, в данной части электрической схемы используют радиаторы. Кроме того, на сам диодный мост устанавливается термопредохранитель, в задачу которого входит отключение электропитания в том случае, если диодный мост нагрелся до температуры, превышающей 80–90 градусов.
Высокочастотные помехи, создаваемые при работе инверторного устройства, могут через его вход попасть в электрическую сеть. Чтобы этого не произошло, перед выпрямительным блоком схемы устанавливается фильтр электромагнитной совместимости. Состоит такой фильтр из дросселя и нескольких конденсаторов.
Блок питания инвертора
Сам инвертор, который преобразует уже постоянный ток в переменный, но обладающий значительно более высокой частотой, собирается из транзисторов по схеме «косой мост». Частота переключения транзисторов, за счет которых и происходит формирование переменного тока, может составлять десятки или сотни килогерц. Полученный таким образом высокочастотный переменный ток имеет амплитуду прямоугольной формы.
Получить на выходе устройства ток достаточной силы для того, чтобы можно было с его помощью эффективно выполнять сварочные работы, позволяет понижающий напряжение трансформатор, установленный за инверторным блоком. Для того чтобы получить с помощью инверторного аппарата постоянный ток, после понижающего трансформатора подключают мощный выпрямитель, также собранный на диодном мосту.
Транзисторы для силового модуля сварочного инвертора
Сборка из ИБП
Чтобы ничего не изобретать и не покупать готовые модули, можно попробовать компьютерный источник бесперебойного питания, сокращенно ИПБ. Они рассчитаны на 300-600вт. У меня Ippon на 6 розеток, подключено 2 монитора, 1 системник, 1телевизор, 3 камеры наблюдения, система управления видеонаблюдением. Периодически перевожу в рабочий режим отключением от сети 220, чтобы батарейка разряжалась, иначе срок службы сильно сократиться.
Коллеги электрики подключали обычный автомобильный кислотный аккумулятор к бесперебойнику, отлично работал непрерывно 6 часов, смотрели футбол на даче. В ИБП обычно встроена система диагностики гелевого аккумулятора, которая определяет его низкую емкость. Как она отнесется к автомобильному неизвестно, хотя основное отличие, это гель вместо кислоты.
Начинка ИБП
Единственная проблема, бесперебойнику могут не понравится скачки в автомобильной сети при заведённом двигателе. Для настоящего радиолюбителя эта проблема решается. Можно использовать только при заглушенном двигателе.
Преимущественно ИБП предназначены для кратковременной работы, когда пропадает 220В в розетке. При длительной постоянной работе очень желательно поставить активное охлаждение. Вентиляция пригодится для стационарного варианта и для автомобильного инвертора.
Как и все приборы, он непредсказуемо себя поведёт при запуске двигателя с подключённой нагрузкой. Стартёр машины сильно просаживает Вольты, в лучшем случае уйдёт в защиту как при выходе батареи из строя. В худшем будут скачки на выходе 220V, синусоида исказится.
…спустя год…
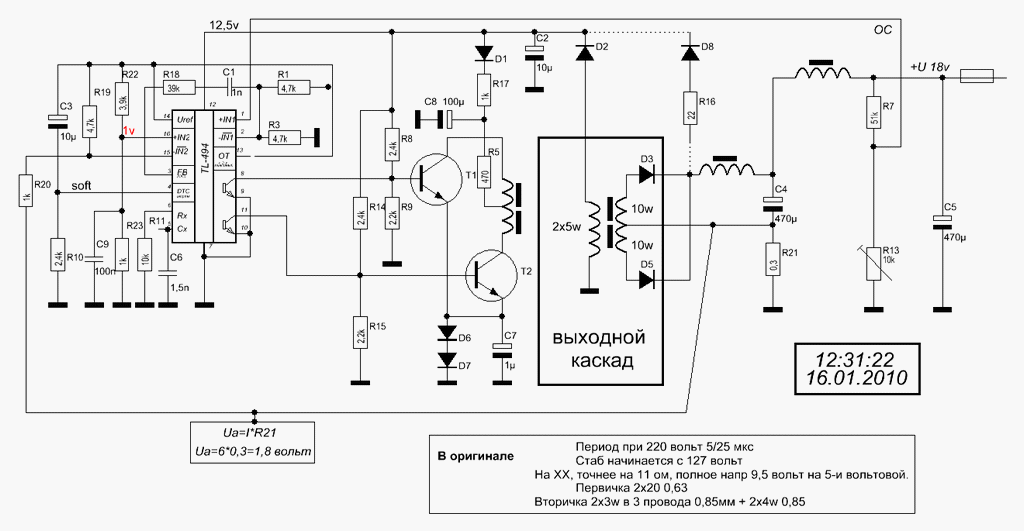
Просматривая даташит на микросхему KA7500 (аналог
TL-494) я обнаружил другое, более простое решение стабилизации тока БП.
Авторы предлагают использовать второй компаратор (выв.15,16). С учётом
того, что изначально этот компаратор смещён на 80 мВ, получается очень
удобное решение. Мною оно повторено дважды. В приводимой схеме выходное
напряжение 18 вольт, ток 5 ампер для питания схемы подогрева собачей
будки. Для зарядки аккумуляторов естественно, можно использовать блок
без перемотки, но всё-таки лучше перемотать. И провод желательно взять
по толще, и виточков добавить.
При расчёте количества витков вторичной обмотки
желательно, что бы на ХХ напряжение на выходе моста было больше
стабилизированного примерно в 2 раза. Это обеспечит оптимальный ШИМ и,
соответственно, надёжную стабилизацию.

Странно, но оно работает. А вообще-то не должно.
Не должно потому, что смещение 80 мВольт в каком-то даташите указано, а в
каком-то нет. И вообще это смещение маловато для стабильной работы.Поэтому я промакетировал подобную ОС на «спицах» и вот что получилось.

Для удобства макетирования я выбрал компаратор
LM311. На 16-ую ногу (по TL-494) подал опорное напряжение 1 вольт. Вот
теперь всё красиво. Компаратор срабатывает на 6,1 Ампера. Красный
луч-выход компаратора, а зелёный-ток через нагрузку (R3). Да и резистор
0,15 Ом сделать легче и греться будет меньше, чем 0,3.Тогда схема чуток меняется.

Перемотка трансформаторов (перемотал 5 штук) ни
разу не вызвала у меня проблемм. Просто нагреваю в шкафу до 150 — 200
градусов и в перчатках аккуратненько расшатываю.

Улучшение теплоотвода
Первый недостаток, которым грешит подавляющее большинство недорогих инверторных аппаратов — плохая схема отвода тепла с силовых ключей и выпрямительных диодов. Начинать доработку в этом направлении лучше с увеличения интенсивности принудительного обдува. Как правило, в сварочных аппаратах устанавливают корпусные вентиляторы с питанием от служебных цепей напряжением 12 В. В «компактных» моделях принудительное воздушное охлаждение может вовсе отсутствовать, что для электротехники такого класса, безусловно, нонсенс.
Читать также: Зарядное устройство для автомобиля своими руками схема
Достаточно просто увеличить воздушный поток путём установки нескольких таких вентиляторов последовательно. Проблема в том, что «родной» кулер скорее всего придётся снять. Чтобы эффективно работать в последовательной сборке, вентиляторы должны иметь идентичную форму и число лопастей, а также скорость вращения. Собрать одинаковые кулеры в «стопку» крайне просто, достаточно стянуть их парой длинных болтов по диаметрально противоположным угловым отверстиям. Также не стоит беспокоиться о мощности источника служебного питания, как правило её достаточно для установки 3–4 вентиляторов.

Если внутри корпуса инвертора недостаточно места для установки вентиляторов, можно приладить снаружи один высоко. Его установка проще по той причине, что не требуется подключение к внутренним цепям, питание снимается с клемм кнопки включения. Вентилятор, разумеется, должен устанавливаться напротив вентиляционных жалюзеек, часть которых можно вырезать, чтобы снизить аэродинамическое сопротивление. Оптимальное направление потока воздуха — на вытяжку из корпуса.
Второй способ улучшить теплоотвод — замена штатных алюминиевых радиаторов на более производительные. Новый радиатор нужно выбирать с наибольшим количеством как можно более тонких рёбер, то есть с наибольшей площадью контакта с воздухом. Оптимально в этих целях использовать радиаторы охлаждения компьютерных ЦП. Процесс замены радиаторов довольно прост, достаточно соблюдать несколько простых правил:
- Если штатный радиатор изолирован от фланцев радиоэлементов слюдой или резиновыми прокладками, их нужно сохранить при замене.
- Для улучшения теплового контакта нужно использовать кремнийорганическую термопасту.
- Если радиатор нужно подрезать, чтобы он поместился в корпус, обрезанные рёбра нужно тщательно обработать надфилем, чтобы снять все заусенцы, иначе на них будет обильно оседать пыль.
- Радиатор должен быть плотно прижат к микросхемам, поэтому предварительно на нём нужно разметить и просверлить крепёжные отверстия, возможно, потребуется нарезать резьбу в теле алюминиевой подошвы.

Дополнительно отметим, что нет смысла менять штучные радиаторы отдельно стоящих ключей, замене подвергаются только теплоотводы интегральных схем или нескольких высокомощных транзисторов, установленных в ряд.
РЕГУЛИРУЕМЫЙ ИСТОЧНИК ПИТАНИЯ С СИГНАЛИЗАЦИЕЙ ПЕРЕГРУЗКИ
Звуковая сигнализация позволяет пользователю быстро среагировать на аварийную ситуацию, если при экспериментах с различной радиоэлектронной аппаратурой возникла перегрузка источника питания. Схема источника питания с звуковым сигнализатором превышения потребления тока показана на рисунке.
Выпрямитель на диодах VD1—VD4 питается от трансформатора, вторичная обметка которого рассчитана на напряжение 18 В при токе нагрузки не менее 1 А, Регулируемый стабилизатор напряжения выполнен на транзисторах VT2 — VT5 по известной схеме. Переменным резистором R3 на выходе стабилизатора может быть установлено напряжение от 0 до +15 В.
Что нужно знать для сборки самодельного сварочника?
Чтобы изготовить мини сварочный аппарат своими руками из подручных средств, без особых финансовых затрат и сил нужно понимать как функционирует оборудование, после чего можно приступать к его производству в домашних условиях.
В первую очередь стоит определить нужную мощность подачи тока самодельного оборудования для сварки. Соединение деталей массивной конструкции требует большей интенсивности тока, а сварочные работы с тонкими металлическими поверхностями – минимальной.
Значение силы тока связано с выбранными электродами, которые будут использоваться в процессе. При сварке изделий до 5 миллиметров необходимо использовать стержни до 4 миллиметров, а в конструкции с 2 миллиметрами толщиной, стержни должны быть 1,5 миллиметра.
При использовании электродов в 4 миллиметра, сила тока регулируется до 200 ампер, в 3 миллиметра до 140 ампер, в 2 миллиметра – до 70 ампер и для самых маленьких до 1,5 миллиметров – до 40 ампер.
Сформировать дугу для сварочного процесса можно самому, используя сетевое напряжение, которое получается за счет работы трансформатора.
В комплект этого оборудования входит:
- магнитопровод;
- обмотка – первичная и вторичная.
Трансформатор для сварочных работ.
Специализированные оборудования обладают дополнительными устройствами, обеспечивающими повышение качества и мощности дуги, что дает возможность самостоятельно регулировать значения силы тока.
Для сварочного оборудования
Полученный результат умножается на 0,015, где на исходе получается необходимое значение диаметра магнитопровода. Чтобы рассчитать нужное сечение обмотки достаточно мощность поделить на 2000, а затем полученное число помножить на 1,13.
Чтобы посчитать, сколько необходимо намотать витков проводки, необходимо поделить площадь сечения магнитопровода пополам.
Если вы планируете изготовить простой сварочный аппарат своими руками, то нужно отметить, что сам процесс сварки бывает нескольких видов – мягкий и жесткий, на это влияет напряжение, которое есть на зажиме оборудования.
За счет этого параметра можно установить свойства внешнего тока для сварочного процесса, который также делится на пологопадающий, крутопадающий и возрастающий.
Большинство специалистов рекомендует применять источники тока с пологими либо крутопадающими особенностями. Они имеют минимальное изменение тока, когда колеблется электродуга, что дает возможность сваривать металл в домашнем быту.
https://www.youtube.com/watch?v=gdFLDqahzJ4
Условное графическое обозначение
Основу любого электронного устройства составляют радиодетали. К ним относятся резисторы, светодиоды, транзисторы, конденсаторы, различные микросхемы и т. д. Чтобы научиться читать электрические схемы нужно хорошо знать условные графические обозначения всех радиодеталей.
Для примера рассмотрим следующий чертеж. Он состоит из батареи гальванических элементов GB1, резистора R1 и светодиода VD1. Условное графическое обозначение (УГО) резистора имеет вид прямоугольника с двумя выводами. На чертежах он обозначается буквой R, после которой ставится его порядковый номер, например R1, R2, R5 и т. д.
Поскольку важным параметром резистора помимо сопротивления является мощность рассеивания, то ее значение также указывается в обозначении.
УГО светодиода имеет вид треугольника с риской у его вершины; и двумя стрелочками, острия которых направлены от треугольника. Один вывод светодиода называется анодом, а второй – катодом.
Светодиод, как и «обычный» диод, пропускает ток только в одном направлении – от анода к катоду. Данный полупроводниковый прибор обозначается VD, а его тип указывается в спецификации или в описании к схеме. Характеристики конкретного типа светодиода приводятся в справочниках или «даташитах».
Источников питания
Для обозначения простого источника питания применяется символ, состоящий из 2 разделенных промежутком линий. Тонкая длинная характеризует положительный полюс, а короткая толстая — отрицательный. Кроме того, рядом с линиями ставится обозначение полюсов. Если нужно изобразить батарею, состоящую из нескольких гальванических элементов, то 2 символа для источника питания соединяются короткой пунктирной линией.

Проводов и их соединений
Проводники обозначаются тонкими горизонтальными или вертикальными линиями. Допускается отклонение на прямой или тупой угол. Если провода пересекаются, то место соединения выделяется точкой.
Для более легкого прочтения такие обозначения могут окрашиваться. Кабели символизируются линиями большей толщины.
Общего провода
Чтобы упростить начертание и чтение ПС, употребляется обозначение общего провода. Оно представляет собой перевернутую букву «Т». Ее вертикальная перекладина соединена со всеми проводами, которые подсоединены в точку с отрицательным потенциалом.
Радиодеталей
Для каждой радиодетали предусмотрено свое обозначение, утвержденное ГОСТом или другими стандартами. Благодаря этому достигается единообразие оформления.

Микросхема
Микросхема (U) – это схема, которая изготавливается на пластине или пленке. Обычно материалом для микросхемы служит кремний. Чип является не разборным элементом. При этом некоторые мастера умудряются определять радиокомпонент, находящийся в коротком замыкании, например в не разборной микросхеме Wi-Fi.
Резисторы
Резистор (R – обозначение в схеме) – для линейного преобразования силы тока в напряжение и наоборот. А также для ограничения тока в электрической цепи. Вместо резистора, с нулевым сопротивлением, допускается устанавливать перемычку, исключительно на время диагностики. После проведения мероприятий по поиску неисправности на плате телефона, установить R на своё место в цепи. Если резистор поврежден, то взять с “донорской” платы.
Конденсаторы
Конденсатор (С) – радиокомпонент предназначенный для накопления заряда
В схемотехнике применяется еще одно важное свойство конденсатора – это быстро отдавать заряд (разряжаться) при включении потребителя электрической энергии. Для того чтобы проверить конденсатор на наличие короткого замыкания, необходимо выпаять его из цепи и мультиметром в режиме прозвонки произвести измерения
Емкость конденсатора зависит от нескольких факторов. Один из них – геометрические размеры обкладок конденсатора. В айфон 6 при неисправности блока подсветки короткое замыкание на конденсаторах С1530, С1531, С1505 возникает при подключении платы к ЛБП.
Катушка
Катушка (Fl) – фильтр или предохранитель – предназначена для защиты цепи от воздействия повышенных токов. Является саморазрушающимся элементом и применяется для отключения замыкаемой цепи размыканием. Фильтр проверяется мультиметром в режиме “Прозвонка” цепи на целостность.
Диоды
Диод (D) – проводит электрический ток в одном направлении. То есть если при измерениях, диод пропускает ток в обратном направлении, значит он неисправен. Применяется в блоке подсветки телефона. Конструктивно имеет 3 вывода. Анод и два катода. На исправность диод проверяется мультиметром в режиме диодной прозвонки.
Полярность диода можно определить:
- ключ (метка) на катоде,
- мультиметром в режиме диодной прозвонки,
- визуально, по не паянной “донорской” плате.
Общие характеристики блока питания ATX:
Блоки питания ATX, используемые в настольных компьютерах являются импульсными источниками питания с применением ШИМ-контроллера
Грубо говоря, это означает, что схема не является классической, состоящей из трансформатора, выпрямителя и стабилизатора напряжения. Ее работа включает следующие шаги: а) Входное высокое напряжение сначала выпрямляется и фильтруется. б) На следующем этапе постоянное напряжение преобразуется последовательность импульсов с изменяемой длительностью или скважностью (ШИМ) с частотой около 40кГц.в) В дальнейшем эти импульсы проходят через ферритовый трансформатор, при этом на выходе получаются относительно невысокие напряжения с достаточно большим током. Кроме этого трансформатор обеспечивает гальваническую развязку между высоковольтной и низковольтными частями схемы
г) Наконец, сигнал снова выпрямляется, фильтруется и поступает на выходные клеммы блока питания. Если ток во вторичных обмотках увеличивается и происходит падение выходного напряжения БП контроллер ШИМ корректирует ширину импульсов и таким образом осуществляется стабилизация выходного напряжения.Основными достоинствами таких источников являются: — Высокая мощность при небольших размерах — Высокий КПД Термин ATX означает, что включением блока питания управляет материнская плата. Для обеспечения работы управляющего блока и некоторых периферийных устройств даже в выключенном состоянии на плату подаётся дежурное напряжение 5В и 3.3В. К недостаткам можно отнести наличие импульсных, а в некоторых случаях и радиочастотные помех. Кроме того при работе таких блоков питания слышен шум вентилятора.
Рекомендации по установке других частей схемы
Схема подключения серии P С токовым трансформатором.
В связи с тем, что эта схема уже неоднократно использовалась для сборки сварочника, ставшего заменой инвертору, есть некоторые замечания к ней. Рекомендуется замена диодов 15тб60 на 25тв60, а 150ebu02 диоды лучше всего ставить по 2.
Чтобы сэкономить на радиаторе, можно взять PIV и распилить его на 3 части. Обязательно использование конвертера — однотактного прямоходового квазимостового. Или проще — «косого моста», без которого нельзя собрать ни один инвертор. На этой запчасти лучше не экономить и приобрести хорошего качества, а не б/у.
Ключи для транзисторов irg4pc50ud и irg4bac50w, а также печатные платы генератора и процессора необходимо предварительно скачать в интернете, чтобы легко воссоздать схему.
При работе нужно обязательно пользоваться мультиметром и тестером, чтобы схема могла быть собрана быстро и без ошибок. Нельзя сразу же после сборки без предварительного тестирования подключать к сети, чтобы не пожечь основные составляющие.
https://moyakovka.ru/youtu.be/DdKhWxEGy_U
{reklama2} На радиаторы установка транзисторов и выходных диодов должна осуществляться без дополнительных прокладок. Выставлять защиту от перегрева нужно на температуре 70°С, что осуществляется за счет термопары.
Порядок сборки сварочного аппарата
В первую очередь, чтобы создать сварочный аппарат из компьютерного блока питания, необходимо достать источник питания из корпуса компьютера и выполнить его разборку. Основные элементы, которые можно из него использовать, это несколько запчастей, вентилятор и стандартные пластины корпуса
Тут важно учесть режим работы охлаждения. От этого зависит, какие элементы для обеспечения необходимой вентиляции нужно добавить

Схема трансформатора с первичной и вторичной обмоткой.
Работу стандартного вентилятора, который будет охлаждать будущий сварочный аппарат из компьютерного блока, необходимо протестировать в нескольких режимах. Такая проверка позволит убедиться в работоспособности элемента. Чтобы сварочный аппарат в ходе работы не перегревался, можно поставить дополнительный, более мощный источник охлаждения.
Для контроля необходимой температуры следует установить термопару. Оптимальная температура для работы сварочного аппарата не должна превышать 72-75°С.
Но в первую очередь следует установить на сварочный аппарат из компьютерного блока питания необходимого размера ручку для переноски и удобства работы. Ручка устанавливается на верхней панели блока при помощи шурупов.
Важно выбрать шурупы оптимальные по длине, иначе слишком большие могут задеть внутреннюю схему, что недопустимо. На этом этапе работы следует побеспокоиться о хорошей вентиляции аппарата
Размещение элементов внутри блока питания весьма плотное, потому в нем следует заранее устроить большое число сквозных отверстий. Выполняются они дрелью или шуруповертом.
Далее, чтобы создать схему инвертора, можно использовать несколько трансформаторов. Обычно выбирают 3 трансформатора типа ETD59, E20 и Kх20х10х5. Найти их можно практически в любом магазине радиоэлектроники. А если есть уже опыт создания трансформаторов самим, то проще выполнить их своими руками, ориентируясь на количество витков и рабочие характеристики трансформаторов. Найти подобную информацию в интернете не составит никакого труда. Может понадобиться трансформатор тока K17х6х5.

Способы подключения сварочного инвертора.
Выполнять самодельные трансформаторы лучше всего из гетинаксовых катушек, обмоткой послужит эмаль-провод, сечением 1.5 или 2 мм. Можно использовать медную жесть 0.3х40 мм, предварительно обернув ее прочной бумагой. Подойдет термобумага от кассового аппарата (0.05 мм), она прочна и не так рвется. Обжимку следует делать из деревянных колодок, после чего всю конструкцию нужно залить «эпоксидкой» или покрыть лаком.
Создавая сварочный аппарат из компьютерного блока, можно использовать трансформатор из микроволновой печи или старых мониторов, не забывая изменять количество витков обмотки. При этой работе нелишним будет пользоваться электротехнической литературой.
В качестве радиатора можно использовать PIV, предварительно распиленный на 3 части, или другие радиаторы от старых компьютеров. Приобрести их можно в специализированных магазинах, занимающихся разборкой и модернизацией компьютеров. Такие варианты позволят приятно сэкономить время и силы на поисках подходящего охлаждения.
Чтобы создать аппарат из компьютерного блока питания, обязательно следует использовать однотактный прямоходовой квазимистый мост, или «косой мост». Этот элемент является одним из основных в работе сварочного аппарата, поэтому на нем лучше не экономить, а приобрести новый в магазине.
Печатные платы можно скачать в интернете. Это значительно облегчит воссоздание схемы. В процессе создания платы понадобятся конденсаторы, 12-14 штук, 0.15 мк, 630 вольт. Они необходимы для блокировки резонансных выбросов тока от трансформатора. Также, чтобы изготовить такой аппарат из компьютерного блока питания, понадобятся конденсаторы С15 или С16 с маркой К78-2 или СВВ-81. Транзисторы и выходные диоды следует устанавливать на радиаторы, не используя дополнительные прокладки.

Электрическая схема сварочного полуавтомата.
После изготовления всех необходимых частей следует разместить их в корпусе с последующей их разводкой. Температуру на термопаре стоит выставить в 70°С: это защитит всю конструкцию от перегрева. После сборки сварочный аппарат из компьютерного блока необходимо предварительно протестировать. Иначе при допущенной в ходе сборки ошибке можно сжечь все основные элементы, а то и получить удар током.
На лицевой стороне следует установить два контактодержателя и несколько регуляторов силы тока. Выключателем аппарата в такой конструкции будет стандартный тумблер компьютерного блока. Корпус готового аппарата после сборки требуется дополнительно укрепить.
Диагностика самодельного инвертора и его подготовка к работе
Собрать самодельный сварочный инвертор не весь процесс
Подготовительный этап также считается важной частью всей работы, где необходимо проверить, правильно ли работают все его системы, и как нужно настроить нужные параметры
В первую очередь проводится диагностика оборудования, а именно подача напряжения 15 вольт на контроллер и охлаждающую систему сварочного аппарата, чтобы проверить их выдержку. Благодаря этому проверяется функционал механизмов и избежание перегревания во время эксплуатации агрегата.
При полной зарядке конденсаторов в агрегате, подключается к электросети реле, отвечающее за замыкание резисторов. С прямой подачей, без реле, есть риск взрыва аппарата.
При функциональности реле, напряжение в аппарат подается до 10 секунд
Достаточно важно узнать, сколько инвертор может во время сварки функционировать. Для этого он тестируется на протяжении 10 секунд
Если радиатор остается с прежней температурой, то время можно установить до 20 секунд, и т.д. до целой минуты.






























